欢迎光临~光速通讯
语言选择:
∷
Toggle navigation
网站首页
光速故事
产品中心
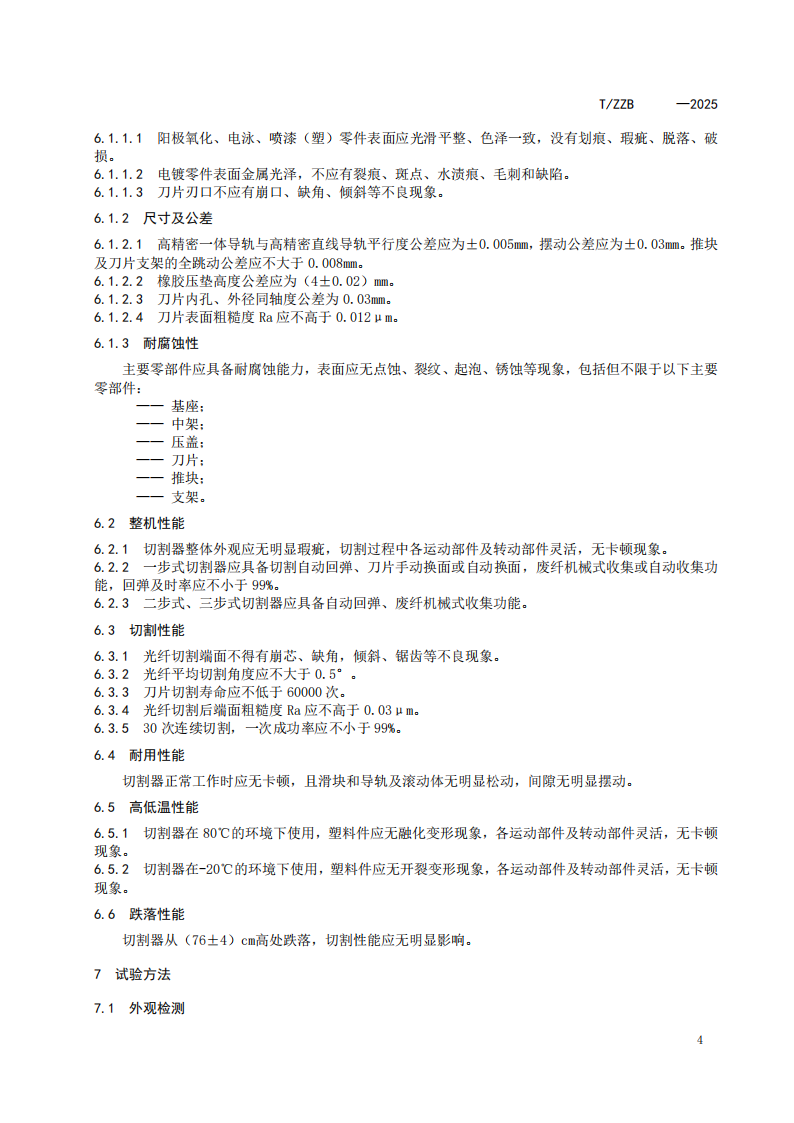
光速光纤切割刀大全
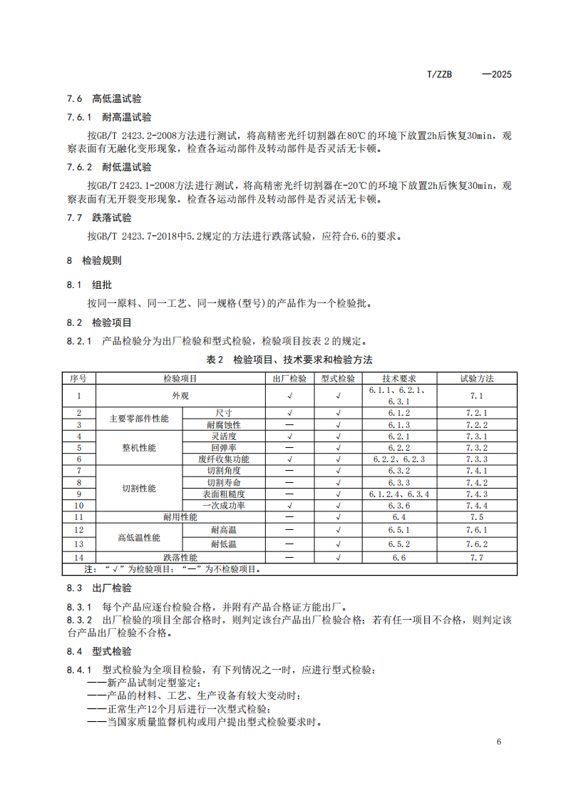
工具系列
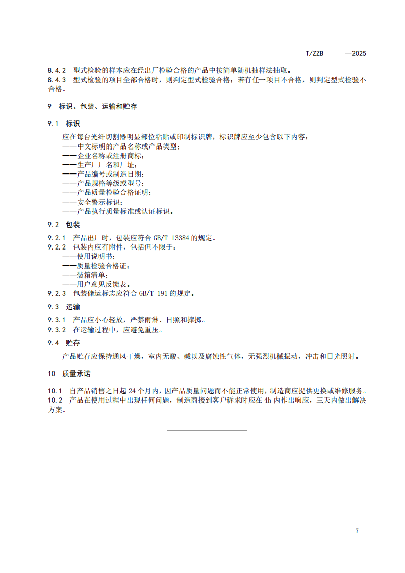
刀片系列
电极系列
配件系列
帮助中心
说明书下载
在线订购
联系我们
新闻中心
《高精密光纤切割器》征求意见稿
上一个:
《高精密光纤切割器》“浙江制造”标准征求意见稿公告
下一个:
《高精密光纤切割器》征求意见稿编制说明
相关新闻
浙江光速通讯科技有限公司:掌握未来通讯技术的领军者
2023-08-09
浙江光速通讯科技有限公司:科技创新推动未来的先锋
2023-10-11
浙江光速通讯科技有限公司:推动未来,光的速度,科技的翅膀
2023-10-11
江光速通讯科技有限公司:推动5G时代,赋能未来智能社会
2023-10-13
浙江光速通讯科技有限公司:5G时代的推动者
2023-10-12
栏目导航
公司新闻
+
部门新闻
行业新闻
+
科技创新
+
新闻中心
《高精密光纤切割器》征求意见稿编制
《高精密光纤切割器》征求意见稿
《高精密光纤切割器》“浙江制造”标
0712丨光速经典小黑刀全新标签+
C12丨光速经典款式再升级
联系我们
销售热线:13957719505
产品与技术支持:13957719505
邮箱:zjguangsu@fibercleaver.cn
地址: 浙江省温州市鹿城区双屿街道黄龙路68号-1第一幢108室
分享
手机
分类
顶部
关闭
光一
光一
关闭
用手机扫描二维码
关闭